This thread has been locked.

If you have a related question, please click the "Ask a related question" button in the top right corner. The newly created question will be automatically linked to this question.

PGA308

Other Parts Discussed in Thread: PGA308, XTR116

你好,TI工程师,本人新手,想请教个问题。

制作PGA308+XTR116放大器制作失败,自己找不出原因,麻烦前辈看看

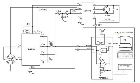
上图为DataSheet上的电路图,因此我就按这个图用protel制作,如下
 
PCB图如下
 
现在情况是接收不到传感器的数据,不能烧写。请问我的图有没有错误,请指教,非常感谢!