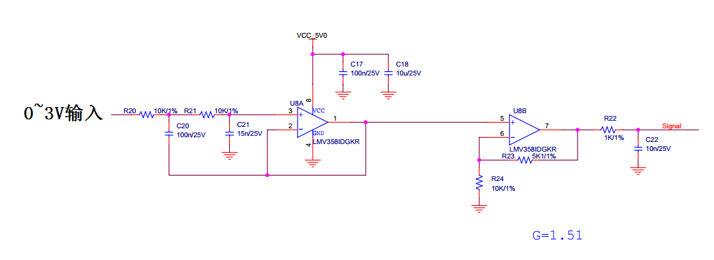
LMV358发烫的厉害,但输出信号正常,求大神帮分析一下,不胜感激!!!
This thread has been locked.
If you have a related question, please click the "Ask a related question" button in the top right corner. The newly created question will be automatically linked to this question.
谢谢,你的关心,外围全部去掉,只加电压就很烫,重新焊了块板完全没问题,确定是芯片有问题,但怎么出被干坏的还没查出,我12V经DCDC转5V给LMV358供电,怀疑问题可能出在这。