This thread has been locked.

If you have a related question, please click the "Ask a related question" button in the top right corner. The newly created question will be automatically linked to this question.

THS3491應用問題

Other Parts Discussed in Thread: THS3491

各位前輩好,

小弟在選用OPA THS3491使用上有問題需要各位協助。

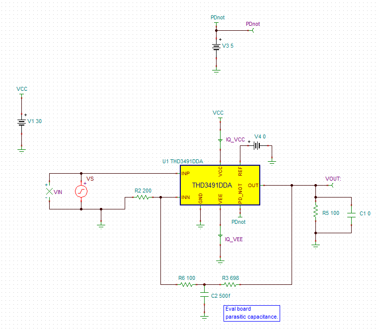
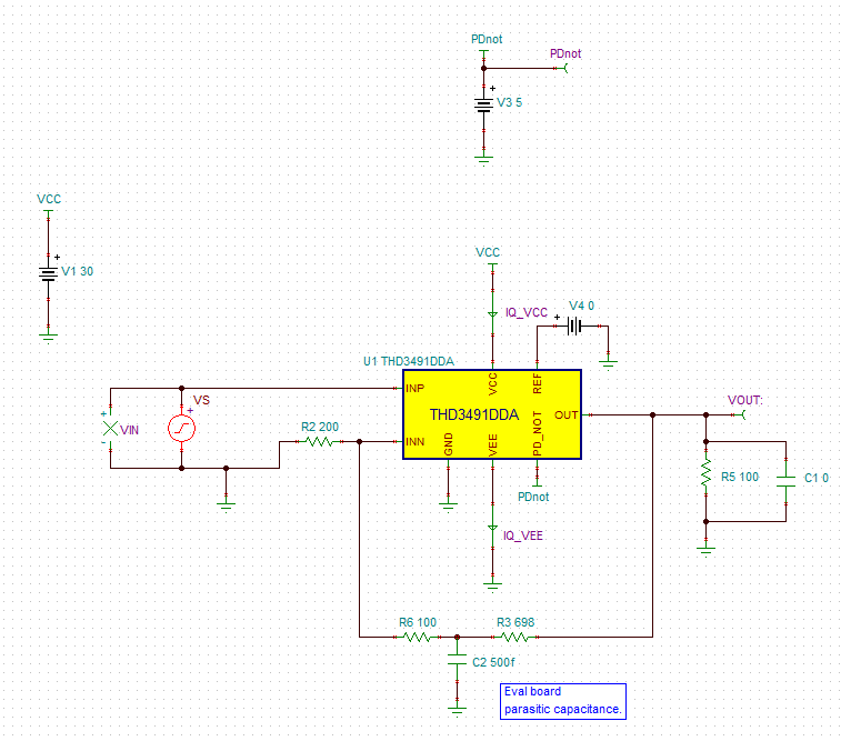
在官網載THS3491 *** 做修改,將OPA的電源訊號改成單端電源(30V),但是模擬結果沒有訊號,如圖,需要各位協助解答。

小弟有從規格書看到THS3491可以做單端訊號放大器使用(規格書操作電壓14V-32V)。

模擬參數為官網提供個SPICE, 輸入訊號為Sine wave 2.5V 100MHz。