This thread has been locked.

If you have a related question, please click the "Ask a related question" button in the top right corner. The newly created question will be automatically linked to this question.

單電源儀表放大器

Other Parts Discussed in Thread: LM324

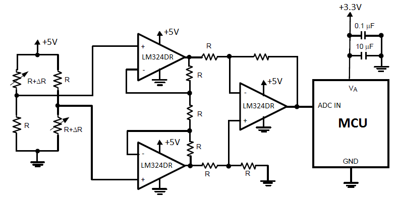
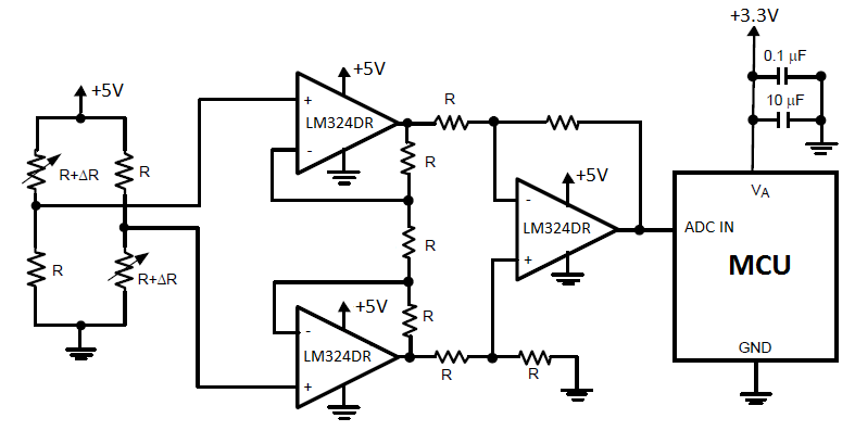
目前想設計一個單電源 Load cell Bridge Amplifier , 利用 LM324 組成 INA 並由 MCU ADC 接收(如下圖所示)

請問這樣設計是否會有問題, 還是建議的 INA chip 可以做到 ?