This thread has been locked.

If you have a related question, please click the "Ask a related question" button in the top right corner. The newly created question will be automatically linked to this question.

关于INA128仪表放大器的使用问题

Other Parts Discussed in Thread: INA128

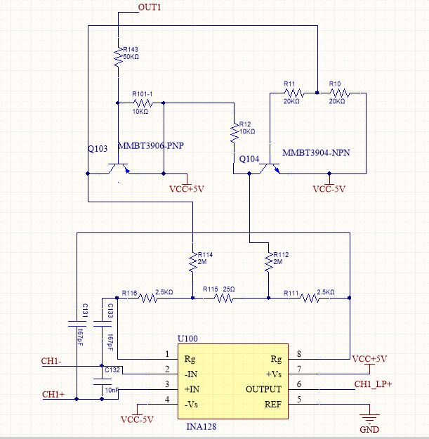
最近在进行生理信号(低频弱信号的采集电路设计)打算采用INA128仪表放大器  参考了一个设计电路  但有几处疑惑地方一直没懂

请查看上次图片电路。

该电路中在反馈电阻上引出了两个2MΩ的电阻  而且配合使用了两个NPN和PNP二极管  请问这里为什么要采用这种设计  有什么作用  是否是为了调节输出端的直流偏置电压  还是说为泄放比较大能量的强干扰信号?

另外这里REF管脚是否可以配合AC交流耦合电路进一步提高共模抑制比  

如何配合交流耦合电路  这里选用那种运放更合适?

期待您的解答  谢谢!!!