各位大侠,
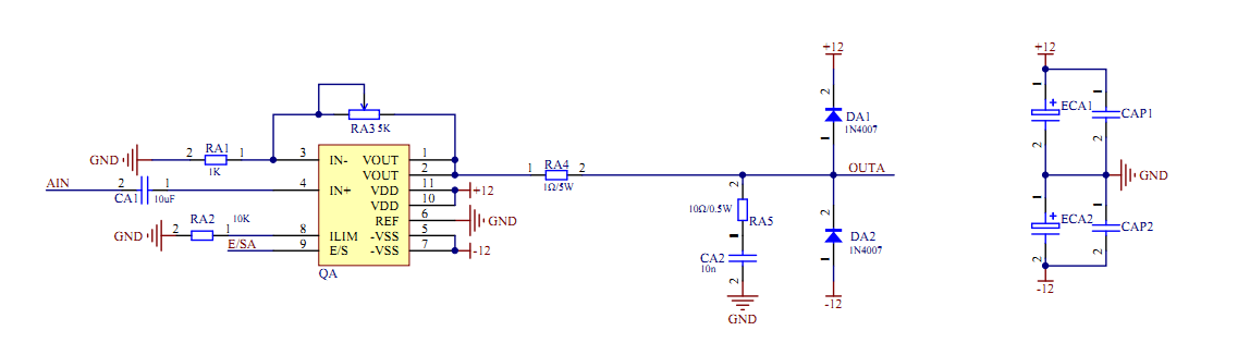
我在使用OPA549做功放,±12V供电,输入正弦波1.7V想输出5V/1A,电路按照数据手册上画的,现在是一开机就电流没有输出,而且输出引脚是10V的直流电压,
E/S引脚悬空,这个不知道怎么回事?
还有一个疑问,数据手册上说TAB Connected TO V-,但是测了一下管子内部并没有连接在一起,是需要认为从外面连接么??急!谢谢各位了!
This thread has been locked.
If you have a related question, please click the "Ask a related question" button in the top right corner. The newly created question will be automatically linked to this question.
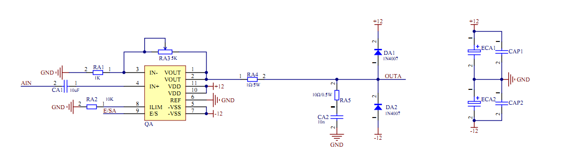
各位大侠,
我在使用OPA549做功放,±12V供电,输入正弦波1.7V想输出5V/1A,电路按照数据手册上画的,现在是一开机就电流没有输出,而且输出引脚是10V的直流电压,
E/S引脚悬空,这个不知道怎么回事?
还有一个疑问,数据手册上说TAB Connected TO V-,但是测了一下管子内部并没有连接在一起,是需要认为从外面连接么??急!谢谢各位了!
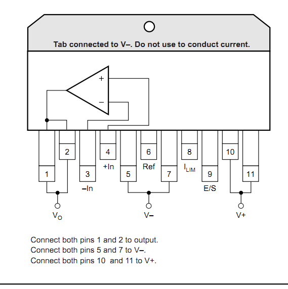
TAB与V-的连接,是内部结构连接,万用表测不通并不能说明他们的内部连接情况。
这个原因我也不知道,我从理论和仿真上分析的时候都没有出现直流偏置。
我设定的4.5V/V增益,输入信号1kHz 4Vpp,设定的电流限制是9A,负载电阻2欧姆,并没有出现直流偏置。
建议您先移除RA4电阻,然后测量输入信号和输出信号。