This thread has been locked.

If you have a related question, please click the "Ask a related question" button in the top right corner. The newly created question will be automatically linked to this question.

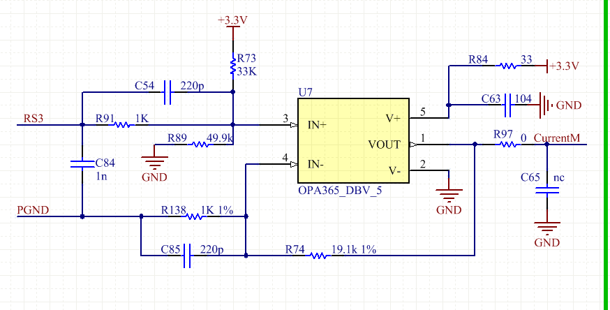
使用OPA365 放大差分信号,板子上电瞬间运放会输出一个1v多,持续时间100us的电平,这个是怎么产生的,如何消除?



其中输入端是  一个0.5m 的采样电阻,该电路目的是为了检测流过该采样电阻的 电流。,转化成电压值。