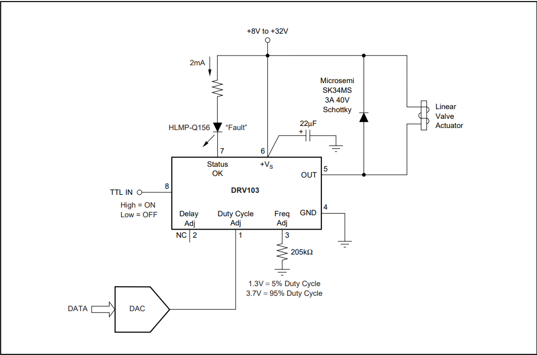
用DRV103时,参考DRV103应用手册搭建电路
连接stm32L100单片机,22uf电容替换为100uf,8脚置高,电压约3.2v 7脚悬空 3脚串205k到gnd,供电电压24V
肖特基二极管用的是ss14 耐压40v,电流1A
单片机dac输出端连接到1脚,1脚有电压输入,输入范围0-3.3v
但是肖特基二极管两端电压一直在23.9-24.2之间变动
求解答
This thread has been locked.
If you have a related question, please click the "Ask a related question" button in the top right corner. The newly created question will be automatically linked to this question.
用DRV103时,参考DRV103应用手册搭建电路
连接stm32L100单片机,22uf电容替换为100uf,8脚置高,电压约3.2v 7脚悬空 3脚串205k到gnd,供电电压24V
肖特基二极管用的是ss14 耐压40v,电流1A
单片机dac输出端连接到1脚,1脚有电压输入,输入范围0-3.3v
但是肖特基二极管两端电压一直在23.9-24.2之间变动
求解答