This thread has been locked.

If you have a related question, please click the "Ask a related question" button in the top right corner. The newly created question will be automatically linked to this question.

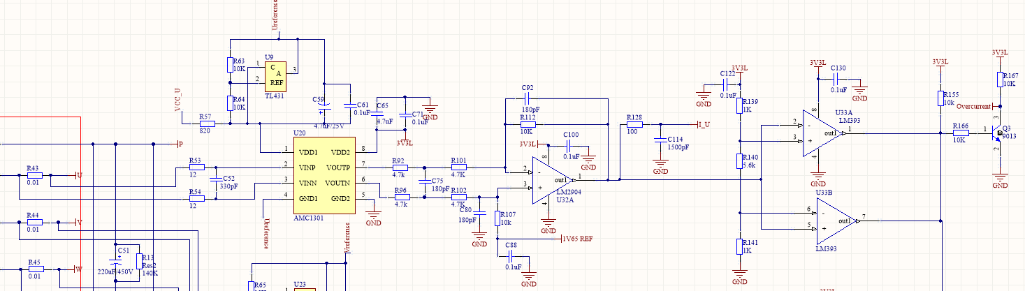
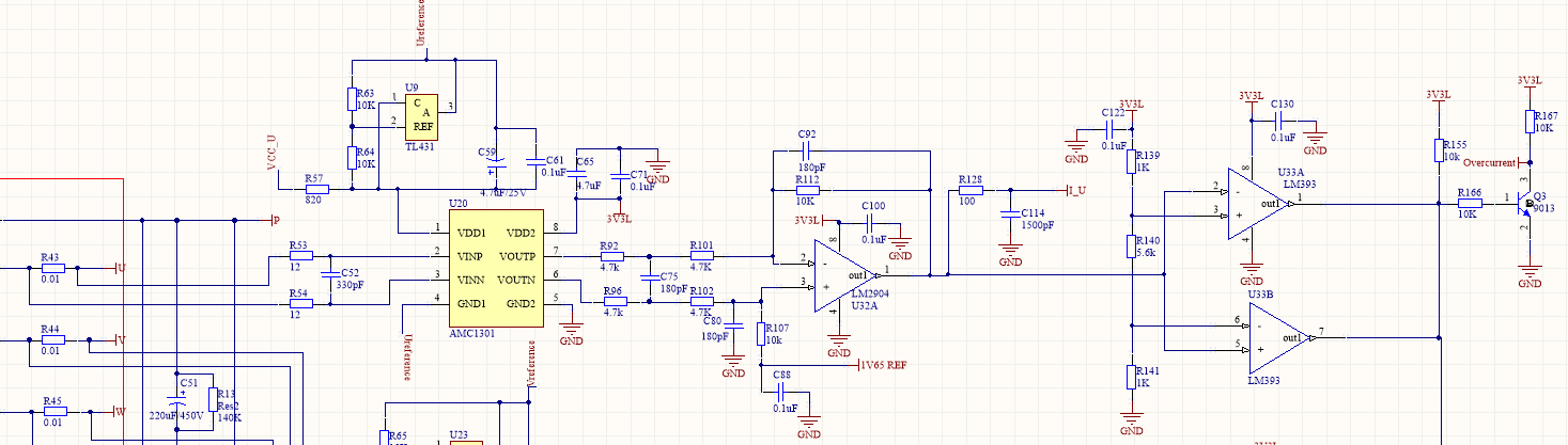
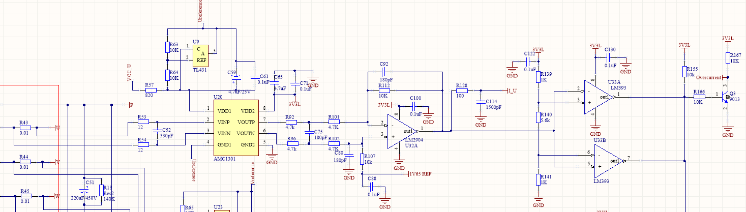
差分放大器

Other Parts Discussed in Thread: AMC1301

图为交流电流的采样,过电流保护,图中LM2904的同相和反相电压值怎么算,是不是根据AMC1301的6,7脚电压才能得出放大器的输出电压,LM2904输出电压怎么算?