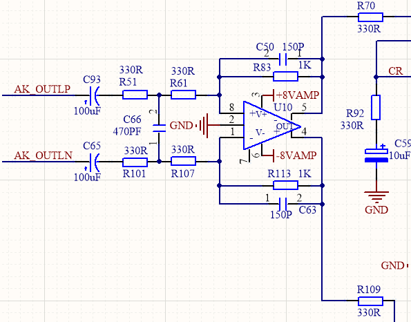
您好!
如题,请教Ti 工程师 关于OPA1632做为差动式前级电路,在播放前奏比较安静音乐伴有噪声的原因;
原理图前级接AKM DAC输出;有尝试DAC直接接至OP,无噪声问题;请教原因,谢谢!
This thread has been locked.
If you have a related question, please click the "Ask a related question" button in the top right corner. The newly created question will be automatically linked to this question.
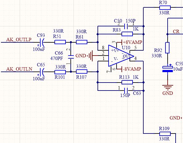
您好!
如题,请教Ti 工程师 关于OPA1632做为差动式前级电路,在播放前奏比较安静音乐伴有噪声的原因;
原理图前级接AKM DAC输出;有尝试DAC直接接至OP,无噪声问题;请教原因,谢谢!