This thread has been locked.

If you have a related question, please click the "Ask a related question" button in the top right corner. The newly created question will be automatically linked to this question.

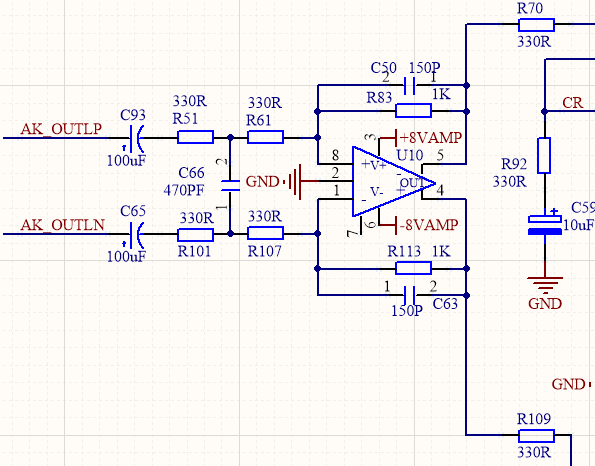
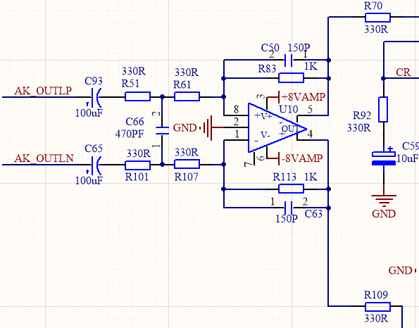
OPA1632在2脚 vcom串接104电容,改善噪声问题;但发现有直平电平冲击声音;

Other Parts Discussed in Thread: OPA1632

请教,OPA1632在2脚串接10 4电容,改善噪声问题;但发现有直平电平冲击声音;请问应该如何解决?谢谢!