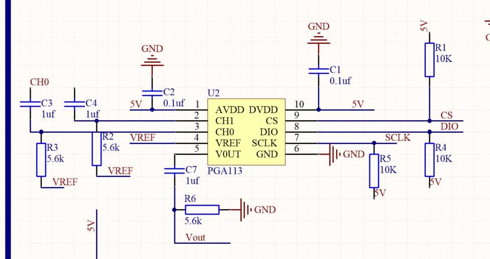
求一个初始化驱动代码, 电路图如下
This thread has been locked.
If you have a related question, please click the "Ask a related question" button in the top right corner. The newly created question will be automatically linked to this question.
这个软件是需要专用的测试板子才能连接到PGA113吗 我没有的话怎么用呢?
暂时还没有, 我在某宝买的芯片,怀疑有问题,在力创商城代购了,还没到呢,过两天到了试试