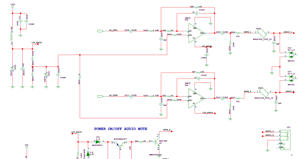
TI工程师你好!
如上图所示,图中的两个输入信号是ARM芯片自带的CODEC输出信号(AC_OUTL 和AC_OUTR )经过LM833后两路信号经音频插口输出。请问LM833在这里实现什么样的功能。最好详细说一下。十分感谢!
This thread has been locked.
If you have a related question, please click the "Ask a related question" button in the top right corner. The newly created question will be automatically linked to this question.
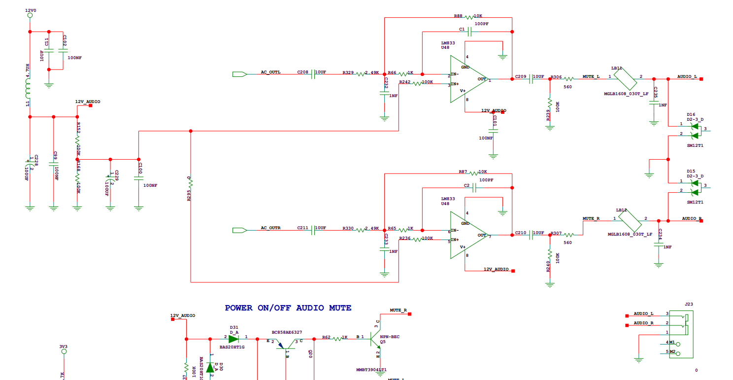
TI工程师你好!
如上图所示,图中的两个输入信号是ARM芯片自带的CODEC输出信号(AC_OUTL 和AC_OUTR )经过LM833后两路信号经音频插口输出。请问LM833在这里实现什么样的功能。最好详细说一下。十分感谢!