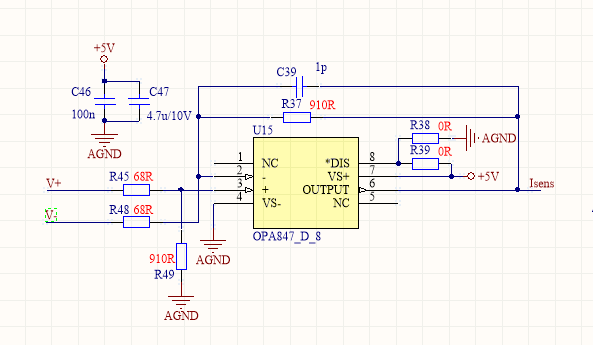
前面在调试OPA847的时候遇到很多问题,在这里谢谢TI论坛的朋友帮忙解答,谢谢。
现在基本功能已经没有问题,但是输入是一个上升沿和下降沿都是100ns的方波时,输出信号的下降沿有一个20ns左右的延时,但是上升沿却没有。不知道这个是由什么原因造成的,以及怎么去解决、减小下降沿的延时。
蓝色为输入信号、红色为输出信号。
输入输出信号:
下降沿信号局部放大图,有一个20ns左右的延时;

This thread has been locked.
If you have a related question, please click the "Ask a related question" button in the top right corner. The newly created question will be automatically linked to this question.
前面在调试OPA847的时候遇到很多问题,在这里谢谢TI论坛的朋友帮忙解答,谢谢。
现在基本功能已经没有问题,但是输入是一个上升沿和下降沿都是100ns的方波时,输出信号的下降沿有一个20ns左右的延时,但是上升沿却没有。不知道这个是由什么原因造成的,以及怎么去解决、减小下降沿的延时。
蓝色为输入信号、红色为输出信号。
输入输出信号:
下降沿信号局部放大图,有一个20ns左右的延时;
