This thread has been locked.

If you have a related question, please click the "Ask a related question" button in the top right corner. The newly created question will be automatically linked to this question.

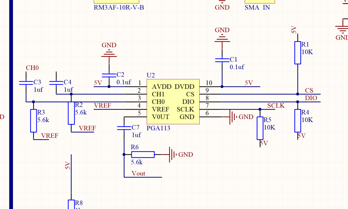
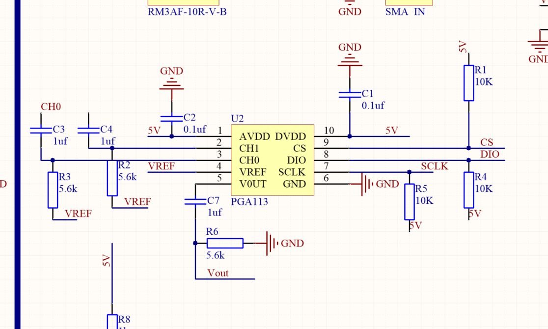
pga113运算放大器,只能输出1倍波形,是我配置有问题吗 上电路图和SPI时序图

Other Parts Discussed in Thread: PGA113