Other Parts Discussed in Thread: OPA340, OPA350, LP2985
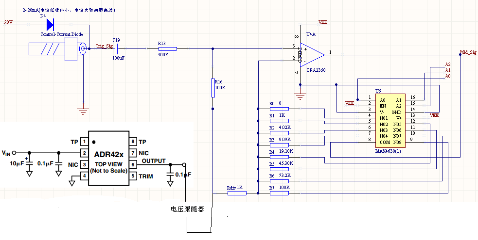
用OPA340仿真出来的效果和硬件调试基本相符,二倍时150K增益开始下降,100倍时50K左右。但是项目要求100倍时带宽200K,所以后来又选用了OPA350。但是350回来以后进行硬件调试效果不理想,在二倍和一百倍时150K都开始下降?带宽好像跟增益没有关系,我把模拟开关也去掉了直接飞线。这个东西做了两个月了,真是很着急,望专家赐教。还有Vmid略受输出影响.
This thread has been locked.
If you have a related question, please click the "Ask a related question" button in the top right corner. The newly created question will be automatically linked to this question.
Other Parts Discussed in Thread: OPA340, OPA350, LP2985
用OPA340仿真出来的效果和硬件调试基本相符,二倍时150K增益开始下降,100倍时50K左右。但是项目要求100倍时带宽200K,所以后来又选用了OPA350。但是350回来以后进行硬件调试效果不理想,在二倍和一百倍时150K都开始下降?带宽好像跟增益没有关系,我把模拟开关也去掉了直接飞线。这个东西做了两个月了,真是很着急,望专家赐教。还有Vmid略受输出影响.
这是两个典型的误区。
两个问题:
1、示波器探头的10X带宽更高,保证信号没有在探头上衰减,从而获得真实的测量结果;
2、一般在小信号设计中,不推荐使用LDO作为信号的mid supply。原因主要有二:1、大多数LDO不具备电流sink的能力,通过输出的滤波电容获得交流获得sink电流回路;所以在楼主的电路中,使用的电容越大,带宽改善越大; 2、LDO本身是一个噪声源,不适合用于提供参考电压;
解决方法:
如楼主所说, 增加Buffer Opa是可以获得更好的AC传输特性。