This thread has been locked.

If you have a related question, please click the "Ask a related question" button in the top right corner. The newly created question will be automatically linked to this question.

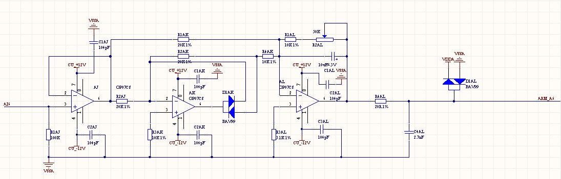
OP07 发热 50度左右

Other Parts Discussed in Thread: OP07

op07搭建的跟随和 精密整流电流,测试发现功能能实现,就是有点发热,加上外壳后整个盒子都是热的大概在40多度吧