TI专家:
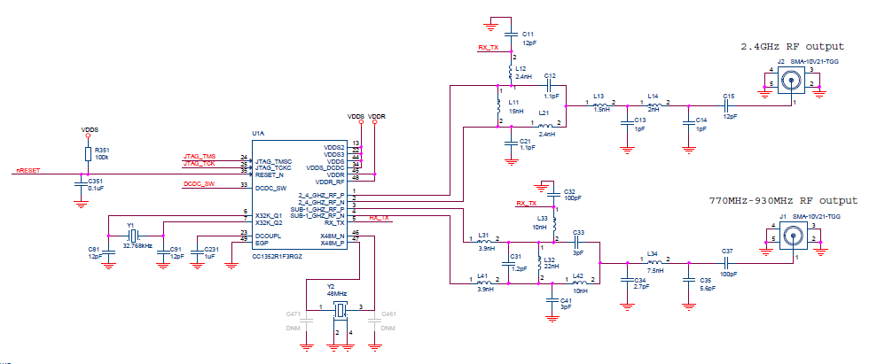
不好意思问一个非常基础的问题,当使用rf studio的时候需要配置偏置模式,包括内部偏置和外部偏置,这个偏置是指芯片工作的时候偏置电路是由内部还是外部提供的吗? 比如下面这个cc1352r launchpad的参考电路,RF的前端有Balun滤波器产生差模信号和阻抗匹配电路,好像没有发现别的? 这个偏置不明觉厉,是指放大器的直流偏置吗? 和RF前端电路有关系吗?
谢谢祝好
This thread has been locked.
If you have a related question, please click the "Ask a related question" button in the top right corner. The newly created question will be automatically linked to this question.
TI专家:
不好意思问一个非常基础的问题,当使用rf studio的时候需要配置偏置模式,包括内部偏置和外部偏置,这个偏置是指芯片工作的时候偏置电路是由内部还是外部提供的吗? 比如下面这个cc1352r launchpad的参考电路,RF的前端有Balun滤波器产生差模信号和阻抗匹配电路,好像没有发现别的? 这个偏置不明觉厉,是指放大器的直流偏置吗? 和RF前端电路有关系吗?
谢谢祝好