This thread has been locked.

If you have a related question, please click the "Ask a related question" button in the top right corner. The newly created question will be automatically linked to this question.

AMC1200的8倍AV增益很每顆不一致,線性度也差,請問要如何改善。

Other Parts Discussed in Thread: AMC1200

AMC1200的8倍AV增益很每顆不一致,線性度也差,請問要如何改善?

  • 您好,每颗增益不一致,大概误差在多少范围?
    AMC1200的Gain error的范围为+-0.5%范围内。
    线性度差的话,是否工作在常温条件下,还是温度变化的环境中?
    另外,就是外围电路中使用的电阻电容精度如何?
    最后就是这款的小信号带宽为100Khz,如果带宽裕量不够的话,也会导致线性度差。
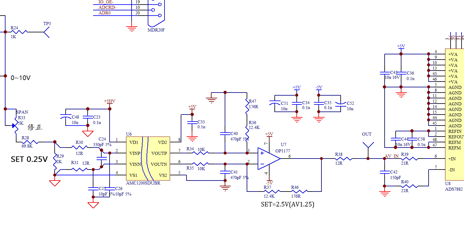
  • 由于内阻原因;R28/29/33阻值偏大;导致你提及的这些问题。尤其R33接触电阻的非线性尤甚。

    为用好这颗料,信号源内阻必须控制在10欧以内。

  • 我也在用这个ic。

    1、实际使用时,应为AMC1200输入侧是通过电阻分压得到的输入电压,所以要注意分压电阻的精度。

    2、AMC1200的信号采集模型,可以看手册第11页Figure 31. Equivalent Input Circuit

    手册:http://www.ti.com/cn/lit/ds/symlink/amc1200.pdf

    AMC1200内阻大约为28k,所以R29应尽量小一些,我一般用几十欧姆的电阻。

  • 您好,每颗增益不一致,大概误差在多少范围?

    AV7.4~8.1少数超过9
    AMC1200的Gain error的范围为+-0.5%范围内。

    ANS:绝对超过
    线性度差的话,是否工作在常温条件下,还是温度变化的环境中?

    ANS:是在常温下
    另外,就是外围电路中使用的电阻电容精度如何?

    ANS: 1%
    最后就是这款的小信号带宽为100Khz,如果带宽裕量不够的话,也会导致线性度差。

    ANS:使用在小信号DC直流电压上,应该没有带宽问题

  • 请问信号源内阻是指R29吗?
  • 此时电路参数下,大体约等于该电阻值。