If you have a related question, please click the "Ask a related question" button in the top right corner. The newly created question will be automatically linked to this question.
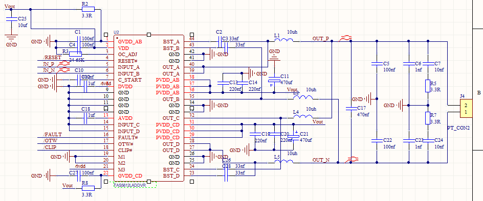
您好,fault和OTW的最大电压不超过3.6V,在datasheet中的 Absolute Maximum Ratings 中可以看到,这几个引脚的最大电压不超过4.2V,但是这里指的是芯片的应力测试,并不是功能性电气参数表格,所以目前测试下来均达到最大电压值,我怀疑芯片是否已经损坏,建议更换一片新的试试?