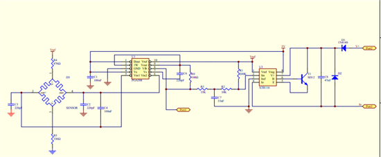
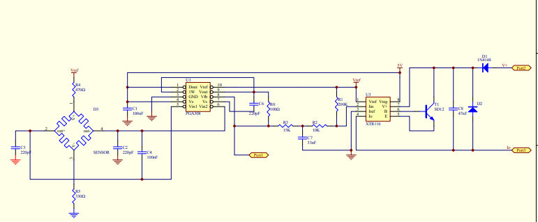
原理图port1port2 port3 GND分别与开发板 ONE WIRE、XTR +LOOP、XTR -LOOP、ads1 Vin-。校准是总是出现检测不到压力信号。传感器接线正确呀。请高手指点。
我的QQ445745758希望高手加我谢谢
This thread has been locked.
If you have a related question, please click the "Ask a related question" button in the top right corner. The newly created question will be automatically linked to this question.
原理图port1port2 port3 GND分别与开发板 ONE WIRE、XTR +LOOP、XTR -LOOP、ads1 Vin-。校准是总是出现检测不到压力信号。传感器接线正确呀。请高手指点。
我的QQ445745758希望高手加我谢谢
你是怎么配的?是否有用过我们EVM?请参考下面的EVM软件和手册上相关的POWER-ON SEQUENCE;
你好!我用的就是TI的EVM。你说的怎么配是什么意思?能否加我QQ445745758。谢谢啦