This thread has been locked.

If you have a related question, please click the "Ask a related question" button in the top right corner. The newly created question will be automatically linked to this question.

【求助】放大器的稳定性问题

Other Parts Discussed in Thread: LM4562, TINA-TI

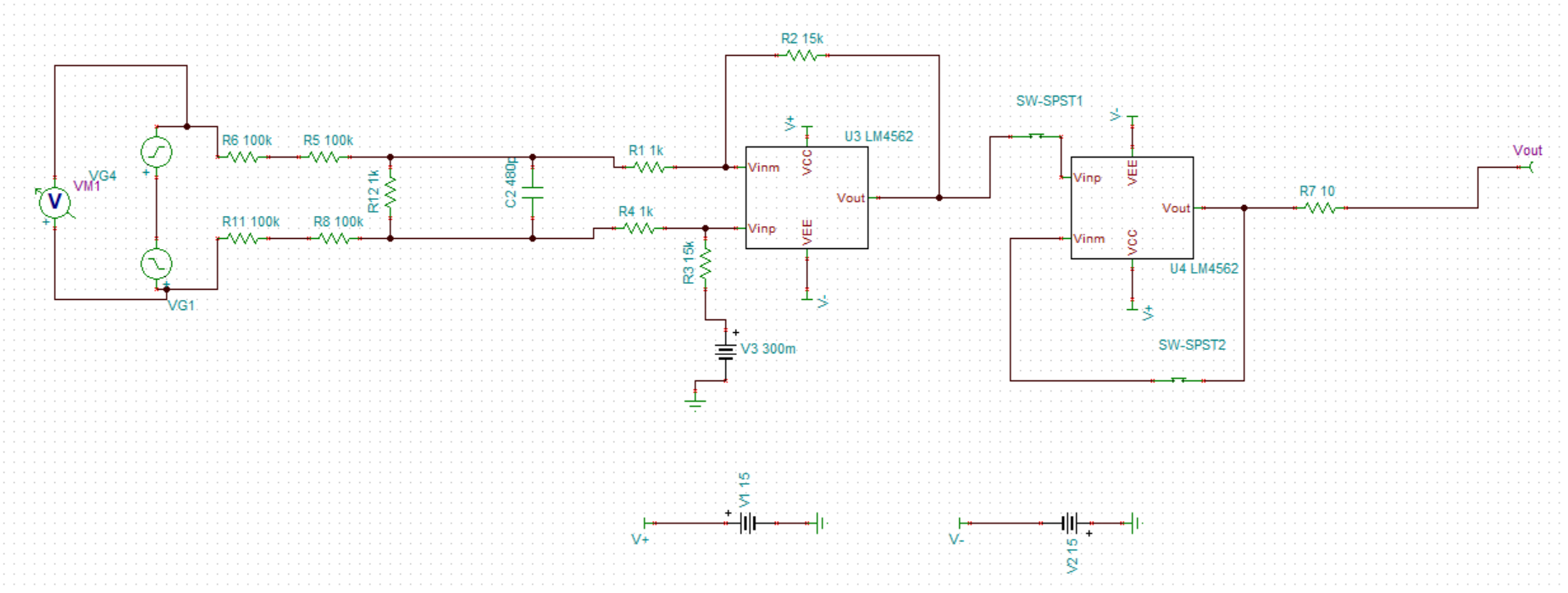
放大器电路如图所示:

放大器所用的时LM4562,示波器测得的波形如图所示:

目前,我们的输入波形具有较大的过冲并且无法更改,但是如果要获得相对稳定的波形,该怎么办?

波形的稳定性是否与相位裕度有很大的相关性?

我选择了带宽较大的LM4562,并通过TINA-TI修改了电阻和电容值C2,通过信号叠加模拟了第一个输入的过冲现象。 仿真图如图所示:

有什么方法可以使我们的输出波形更稳定吗?

simulation task.TSC