Other Parts Discussed in Thread: LM3481
This thread has been locked.
If you have a related question, please click the "Ask a related question" button in the top right corner. The newly created question will be automatically linked to this question.
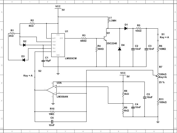
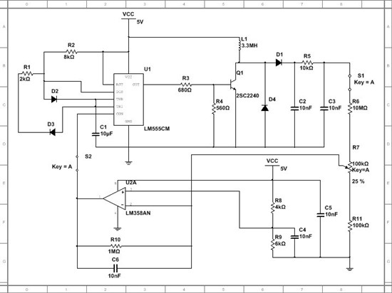
升压推荐使用booster如LM3481
仿真用WEBENCH®
http://www.ti.com/lsds/ti/power-management/step-up-boost-controller-products.page