Other Parts Discussed in Thread: LM358
这是我的 低通滤波器的电路图 双电源供电 芯片采用的是LM358芯片 设置的截止频率是10khz
当使用信号源给输入的频率达到6khz左右底部波形会出现失真 如图下所示
同时我也使用对应电路图 对偶电路图 做了200hz的高通滤波器
顶部也就是对角线的方向也出现了类似的失真
This thread has been locked.
If you have a related question, please click the "Ask a related question" button in the top right corner. The newly created question will be automatically linked to this question.
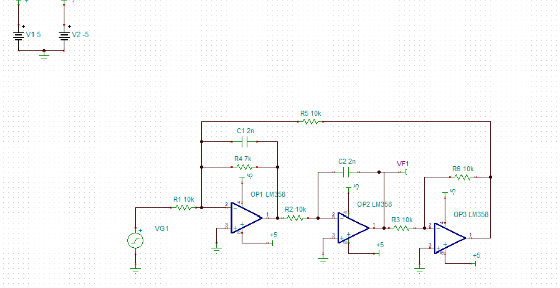
Other Parts Discussed in Thread: LM358
这是我的 低通滤波器的电路图 双电源供电 芯片采用的是LM358芯片 设置的截止频率是10khz
当使用信号源给输入的频率达到6khz左右底部波形会出现失真 如图下所示
同时我也使用对应电路图 对偶电路图 做了200hz的高通滤波器
顶部也就是对角线的方向也出现了类似的失真