This thread has been locked.

If you have a related question, please click the "Ask a related question" button in the top right corner. The newly created question will be automatically linked to this question.

THS4561没接输入信号的情况下输出有35mV左右的直流偏置电压

Other Parts Discussed in Thread: THS4561

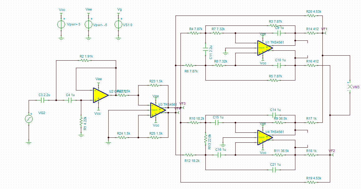
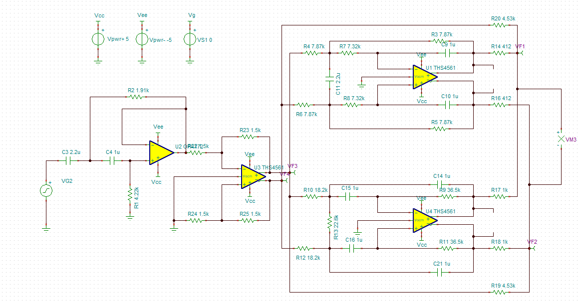
这是一个单端输入的高通滤波器转差分输出,然后该差分输出作为频率补偿电路的输入,U1是一个全差分低通滤波器,U4是一个全差分带通滤波器,整个电路实现的功能是将一个截止频率为38Hz的单端输入高通滤波器转化为截止频率为10Hz的差分输出高通滤波器,然后在实际电路图测试当中,VM3两端的直流电压为35mV左右,导致输出的波形不理想,请问是什么原因导致的差分输出两端有35mV的直流偏置电压呢,怎么样才能将该偏置电压控制到1mV以下呢,请求帮忙解答一下,谢谢!

  • 您好,
    感谢您对TI产品的关注!建议您分别测试每一级电路是否按期望输出,如果每一级电路都按期望输出了,然后再测试每两级是否按期望输出,以这个思路来测试整个电路,这样容易发现问题具体出在哪里
    另外,有一点不太明白,在您上面电路中,U1及其外围电路应该是与U4及其外围电路并联的,而U1及其外围电路如您上面所述是全差分低通滤波器,其输出没有高频成分,U4及其外围电路是全差分带通滤波器,其输出也没有高频成分,而最终您要做的是差分输出高通滤波器,如果这样的话,最终输出应该是不能实现高通滤波器这个功能的,这是我 的一个疑问
  • U2那里是一个单端输入的高通滤波器,U3只实现单端输入转差分输出的功能,U1和U4构成的是一个零极点补偿器。U3那里的输出是正常的,实现了单端输入转差分输出,进入这个零极点补偿器之后输出有很大的噪声信号,按理最后的输出应该是将输入信号缩小10倍左右,仿真都是非常完美的,麻烦您能给予更多的指导,谢谢!
  • 坦白讲我不明白U1和U4构成的零极点补偿器工作原理,但是我看到U1电路和U4电路的差分输出分别是短接在一起的,要想VM3两端的直流电压尽可能的小,是不是考虑需要U1电路和U4电路差分输出的直流电压尽可能的小?
    因为仿真元件一致性比较好,所以仿真比较完美,但是在实际电路中相同参数的元件之间也存在一定的公差,并且也受PCB设计中寄生参数的影响,因此如果仿真可以正常工作的话,那么很大原因就是元器件精度和PCB设计的问题了
  • 首先我想弄明白的是这三个全差分运放每个管脚的接法有问题吗,共模输入端Vocm是直接接GND还是要接一个电压,因为我看到说明书上有的设计是接GND的,而有些是接了一个参考电压的,所以我想知道我的电路接法有没有问题,麻烦您帮忙解答一下,非常感谢!
  • THS4561的Vocm是用来设置两差分输出共模电压的,一般都是设为供电电压的一半即供电电压的中间值,您采用双电源供电,Vocm接地没问题
  • 我不知道我测试差分信号的方式对不对,我是直接用一个示波器探头的两端接到差分信号的两端,请问这样是正确的吗
  • 您是用一个示波器探头和对应的鳄鱼夹测量的吗,如果是这样那就是不正确的,差分信号需要用差分探头进行测量,或者用两个单端探头分别测差分信号,然后做差(相减)