This thread has been locked.

If you have a related question, please click the "Ask a related question" button in the top right corner. The newly created question will be automatically linked to this question.

XTR111为啥不能正常工作

Other Parts Discussed in Thread: XTR111

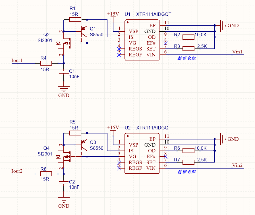
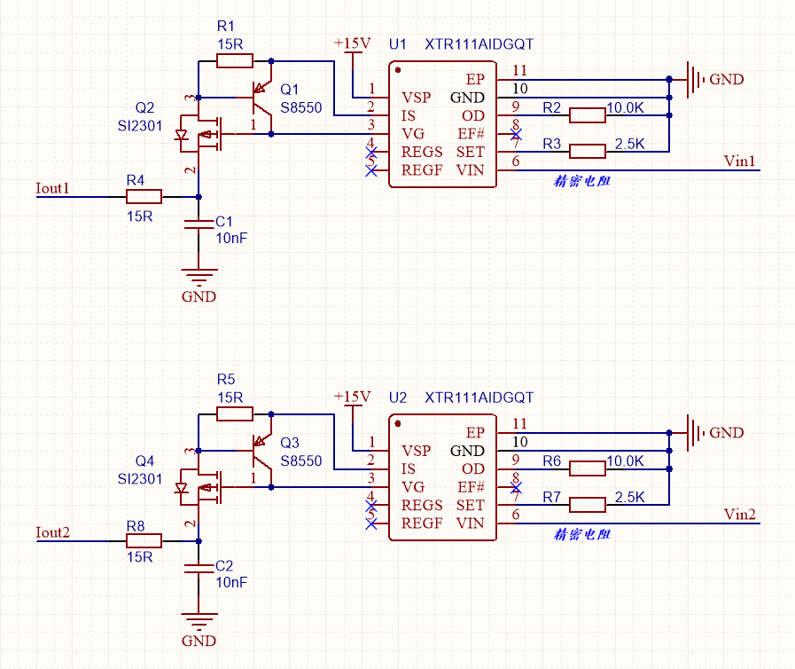
请大家帮忙分析一下,这个电路XTR111为啥不能正常工作,直接用电流表测试电流很大,达到45mA,而且接负载电流会变小,如接120欧姆,电流会变成25mA,这根本就不是电流源