Other Parts Discussed in Thread: LM6142
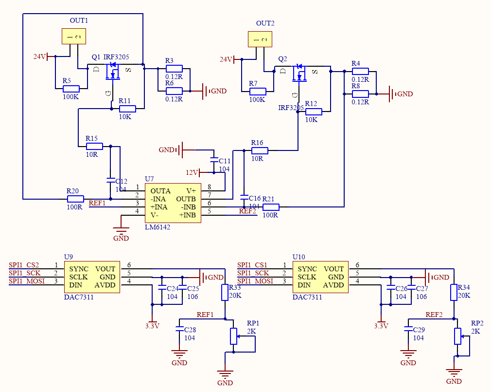
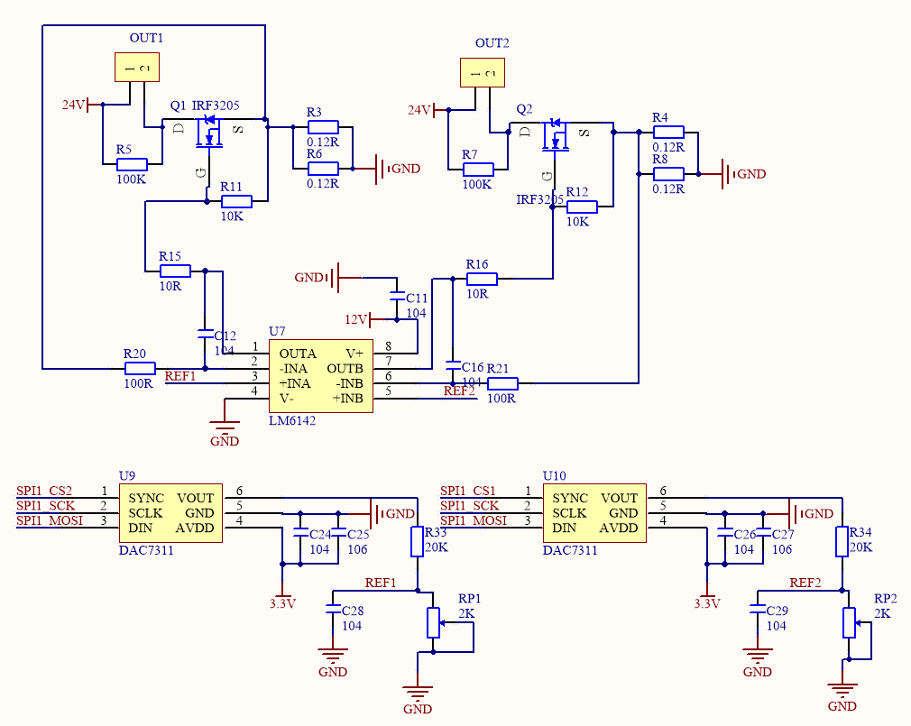
现在遇到一个问题,用DAC+运放+MOS管构成的恒流源,OUT1和OUT2接的负载为LED灯串,通过MCU控制DAC输出0时发现,有部分通道无法输出0A,通过更换相同型号,相同批次的LM6142可以改善一些,但还是会有出现,所以想知道是什么原因导致的?是运放那部分参数影响的结果?有什么改善的方法?
This thread has been locked.
If you have a related question, please click the "Ask a related question" button in the top right corner. The newly created question will be automatically linked to this question.
Other Parts Discussed in Thread: LM6142
现在遇到一个问题,用DAC+运放+MOS管构成的恒流源,OUT1和OUT2接的负载为LED灯串,通过MCU控制DAC输出0时发现,有部分通道无法输出0A,通过更换相同型号,相同批次的LM6142可以改善一些,但还是会有出现,所以想知道是什么原因导致的?是运放那部分参数影响的结果?有什么改善的方法?