Part Number: LMH7324
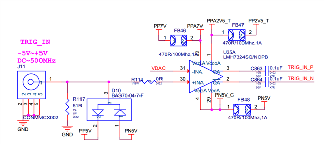
LMH7324接法如下图:

输入1KHz,高电平4.5V,低电平0V的正弦波,比较阈值VDAC设置为1V,
示波器测试2脚和3脚,波形如下:

高电平为1.96V,低电平为1.56V。
手册给出的是高电平为1.4V,低电平为1.0V。
已经把连接后级的电容去掉。
请问哪里有问题?
This thread has been locked.
If you have a related question, please click the "Ask a related question" button in the top right corner. The newly created question will be automatically linked to this question.
Part Number: LMH7324
LMH7324接法如下图:

输入1KHz,高电平4.5V,低电平0V的正弦波,比较阈值VDAC设置为1V,
示波器测试2脚和3脚,波形如下:

高电平为1.96V,低电平为1.56V。
手册给出的是高电平为1.4V,低电平为1.0V。
已经把连接后级的电容去掉。
请问哪里有问题?
1、因为每个通道的LMH7324电源、地、输入、输出管脚都是独立的,理论上不需要通道的所有管脚都是可以悬空的,这样不使用的通道不会消耗任何功率,但是从ESD保护的角度来看,建议将未使用的输入管脚都短接至地
2、看下面EVM板说明,似乎Q和Q非两个输出需要通过电阻连接到VEE,输出才有效,但是我现在也没弄明白这个电阻是怎样选值的,您可以先看下,我再研究研究这块
https://www.ti.com.cn/cn/lit/an/zhca320/zhca320.pdf
