This thread has been locked.

If you have a related question, please click the "Ask a related question" button in the top right corner. The newly created question will be automatically linked to this question.

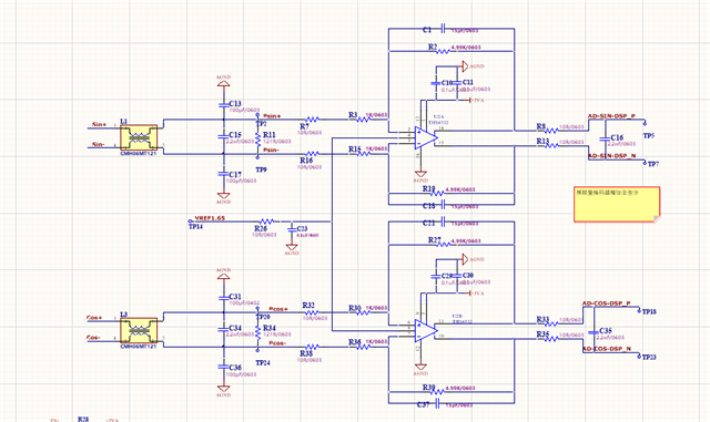
THS4532: 输入信号为正负1V sin,cos信号,sin路输出为低电平,cos路正常输出,参考1.625V,这个设计会存在两路互相干扰的情况吗

Part Number: THS4532