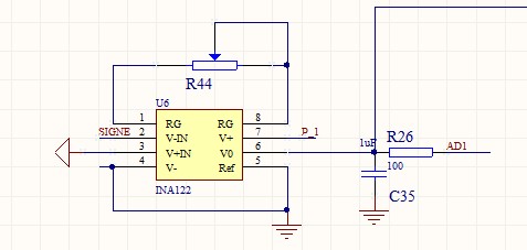
数字地和模拟地用磁珠连接,输入最大300mV直流,想要输出放大10倍,不知道我的这个电路设计有没有问题,现在测试发现输出变化率很小,不知道为什么,调R44几乎没有影响,请大家帮我看看啊,着急啊。图在附件里
This thread has been locked.
If you have a related question, please click the "Ask a related question" button in the top right corner. The newly created question will be automatically linked to this question.
数字地和模拟地用磁珠连接,输入最大300mV直流,想要输出放大10倍,不知道我的这个电路设计有没有问题,现在测试发现输出变化率很小,不知道为什么,调R44几乎没有影响,请大家帮我看看啊,着急啊。图在附件里
单电源供电,要求输入信号不能为负。建议使用双电源供电,请按照图中电路重新做一下实验看是否可行。谢谢!
TINA软件下载地址: http://www.ti.com/tool/tina-ti
楼主你真正的需求是什么?0~~~负300mV放大10倍, 输出0~~~负3V的电压?如果是这样的话,你就要把输入接在V+in上。
还有你发现输出不对的话,最好就是前面那位同事建议的,把可调电阻换成个固定40kΩ的电阻,已排除电阻的问题。
你好 我是科翔达电子有限公司的刘小薇 INA122UA 13/PCS INA122PA 13.5/pCS 公司主营TI/BB 宝华A718 电话83265235 QQ406916891