Part Number: OPA727
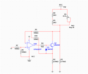
此电路是看一个外文资料上的电路图,现在已在产品上使用,上部是传感器组成惠斯通电桥,下部为何采用此种方式,既不是恒流也不是恒压,求大神解读一下
This thread has been locked.
If you have a related question, please click the "Ask a related question" button in the top right corner. The newly created question will be automatically linked to this question.
Part Number: OPA727
此电路是看一个外文资料上的电路图,现在已在产品上使用,上部是传感器组成惠斯通电桥,下部为何采用此种方式,既不是恒流也不是恒压,求大神解读一下