Part Number: THS4303
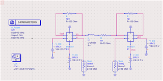
THS4303这款芯片的SPICE模型在导入ADS后(解压KIT文件),子文件是空的,内部似乎没有定义,仿真时会报下面的错误。



This thread has been locked.
If you have a related question, please click the "Ask a related question" button in the top right corner. The newly created question will be automatically linked to this question.