This thread has been locked.

If you have a related question, please click the "Ask a related question" button in the top right corner. The newly created question will be automatically linked to this question.

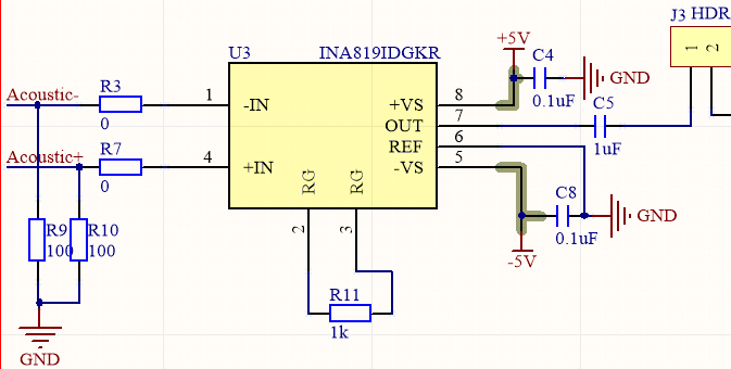
INA819: INA819没有输出

Part Number: INA819

检查+-5V供电都正常,信号发生器产生8kHz,10mV信号接入到输入端,输出端没有任何反应,请问是我的电路设计有问题吗?电路图如下:

http://m.qpic.cn/psc?/V13DuxK74XDsyk/TmEUgtj9EK6.7V8ajmQrEAtJId65WbntXaTHDsAZl6lsCvIfvO.Rzp6S5UqqHDhz23ApcPfkNsEa0ZJOtrZy.GbTXiKf6.c*NbdmH2bKPgY!/b&bo=oQJUAQAAAAADF8Q!&rf=viewer_4