Other Parts Discussed in Thread: LM8272
为了能够驱动一款ADC的顶参考电压,用LM8272做个跟随器.
请教一下,为什么运放反向端和输出端要加一个4.7K电阻和0.01UF电容呢??仿真了下加与不加没区别啊,是为了防干扰么?
This thread has been locked.
If you have a related question, please click the "Ask a related question" button in the top right corner. The newly created question will be automatically linked to this question.
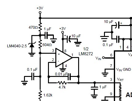
Other Parts Discussed in Thread: LM8272
为了能够驱动一款ADC的顶参考电压,用LM8272做个跟随器.
请教一下,为什么运放反向端和输出端要加一个4.7K电阻和0.01UF电容呢??仿真了下加与不加没区别啊,是为了防干扰么?