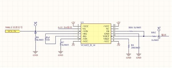
VCA822的放大原理图是
现在放大倍数不是线性关系,关系大概如下
VG电压值 out输出信号放大倍数
0 10
0.1 11
0.2 12
0.3 13
0.4 14
0.5 15
0.6 16
0.7 17
0.8 18
0.9 19
要想成线性变化好改吗?

