Other Parts Discussed in Thread: THS3062, OPA627, THS4032
初学者,请见谅。虽然同相加法电路共模抑制能力较差,但是就这个电路请给一点改进意见,因为没有任何正常的输出呀。
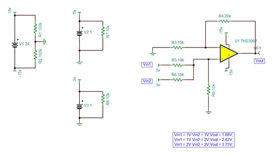
我的工程期望是在一个7200HZ的正弦波,加一个直流偏置,即:Vout = Vsin + VBIAS,请问有什么更好的解决办法吗?
另外,交流电压加直流电压的时候,对信号的阻抗要求比较严格,请问在如图的电路中我需要注意哪些部分的阻值?并且是否有比较通用的计算方法?
This thread has been locked.
If you have a related question, please click the "Ask a related question" button in the top right corner. The newly created question will be automatically linked to this question.
您说的Vout = Vsin + VBIAS,需要放大吗? 同向放大器的增益为 1+RF/RG
THS3062和LM107,前者是电流反馈放大器(CFA),后者是电压反馈放大器(VFA)。VFA被用于精密和一般的应用,CFA一般适用于高带宽场合。通过data sheet可以看出两者offset,bias电压电流差别较大,这会直接导致测量的差异。并且电流反馈放大器的稳定性还收到RF的影响。
另外提醒LM107 已经不在生产,建议用其它通用运放替代,只要不是大于100MHZ的场合,选用VFA即可
能否推荐一款跟THS3062DGN封装相同的电压反馈型放大器,要求供电电压±18V以上?最好是Rail to Rail的。要求slew rate大于30的?
大概搜寻了一下,并没有符合您要求的器件。电压,SR符合但封装不符合,如OPA627等精密运放。封装和SR符合但电压最大建议值和THS3062一样是±15V,如THS4032。
您也可以通过下面TI 高电源电压放大器中确认选型: