TI专家:
您好!我们在ToF雷达阵列中使用这款TIA放大器并联输出时,发现不同通道切换或不同器件切换的瞬间,TIA输出电压存在较大的电压台阶,最大的台阶能达到20mV,TIA输出的P级单端波形(通道1)如下:

由于TIA输出存在这个电压台阶,导致后级高增益放大器的输出电压波形存在更严重的台阶,后级放大器输出的P级单端波形(通道1)如下:

这个问题是我们项目中的一个巨大瓶颈,希望能得到TI专家的帮忙,希望能帮忙解释一下出现这个台阶的原因,以及有什么方法可以解决这个台阶问题?
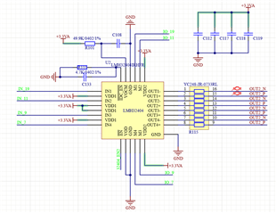
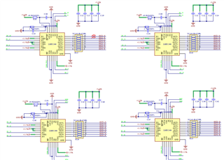
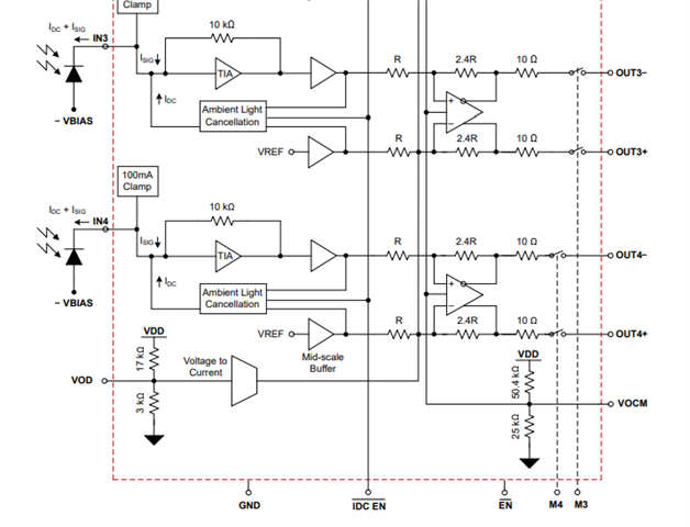
下图是我们的电路原理图:




