This thread has been locked.

If you have a related question, please click the "Ask a related question" button in the top right corner. The newly created question will be automatically linked to this question.

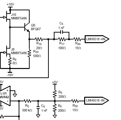
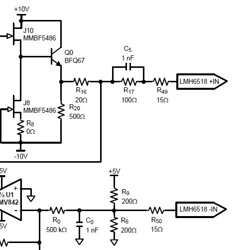
运放输入端

Other Parts Discussed in Thread: LMH6518

这是一个前端调理部分的最后一截,请问C5,R17是做什么用的呢?还有R16,R49

此图LMH6518的数据表里

  • The undriven input (−IN) is biased to VCC/2 using a voltage driver. The impedance driving the LMH6518’s −IN should be closely matched to the LNA’s output impedance for good settling time performance.

    上半部分从反馈环路来看,R16的右边即R17的左边看作是输出节点。C5,R17,R49三个组合与-IN 输入端做阻抗匹配,详细请看上面的原文。

    R16这里作为信号源的内阻,或者说是输出阻抗。