Other Parts Discussed in Thread: LOG114, TL441
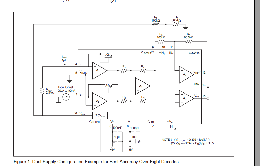
如果我想检测一个大范围的输入电压(10的 4次方),可不可以用对数放大器来实现,比如log114,在输入端接一个大电阻等效为电流(I2)输入.
This thread has been locked.
If you have a related question, please click the "Ask a related question" button in the top right corner. The newly created question will be automatically linked to this question.
有可能可以,你可以搭个板子测试一下。另,TI有TL441,可以作为电压输入型的对数放大器,你可以参考一下。