This thread has been locked.

If you have a related question, please click the "Ask a related question" button in the top right corner. The newly created question will be automatically linked to this question.

VCA810的验证试验问题

Other Parts Discussed in Thread: VCA810, OP07

最近看vca810的使用,我给vca810的正相输入端输入几到几白毫伏的正弦波,输出却是杂波。不知道问题出在哪。还请各位专家指点。

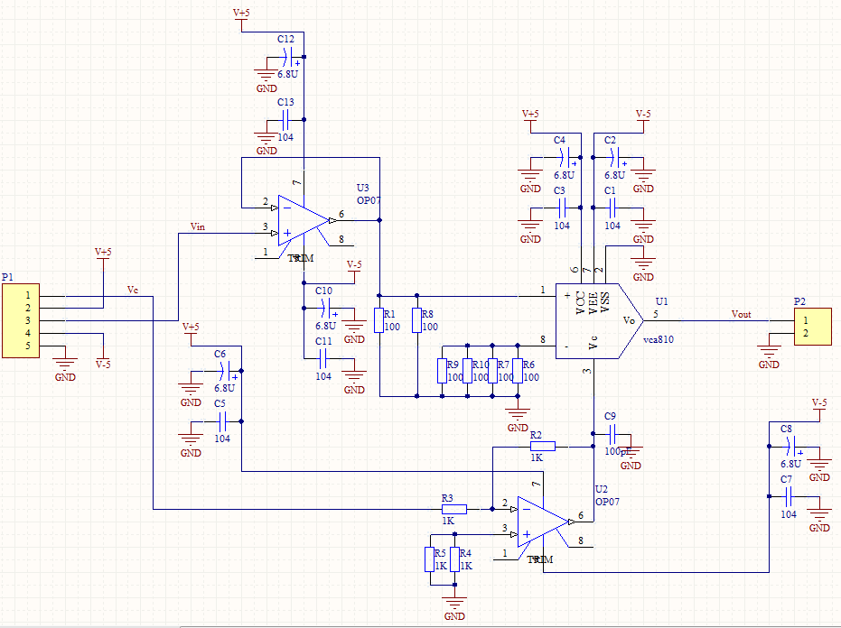
  • OP07的输出电阻不是50欧姆,在810输入端做50欧姆匹配没意义。同时,在810输入端的50欧姆到地电阻,会形成一个OP07的重载,OP07不一定带的动。建议断开OP07和810的连接,直接从信号源灌信号进去,同时把信号源的输出电阻调整成50欧姆。

  • 您好,请问输入Vc 是否仅仅是外部信号源用来调节VCA810 的增益? 即线路不是用来做AGC,LOG等特殊功能?

    1. 请去掉C9 。

    2. 另外注意datasheet 中的Figure 11的输入输出范围。