Part Number: INA191
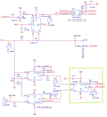
测量电流的相关电路如下:

问题:
原理图中标绿部分INA191A1输出电压纹波很大,如下图,我想咨询下可能是什么原因造成?INA191A1是否可以这样使用?

This thread has been locked.
If you have a related question, please click the "Ask a related question" button in the top right corner. The newly created question will be automatically linked to this question.