Other Parts Discussed in Thread: VCA822, VCA810
用的是Figure 77这个电路图,检查了几遍电路,没有发现错误。但是一上电芯片就是发烫,即使是将输入信号接地。
This thread has been locked.
If you have a related question, please click the "Ask a related question" button in the top right corner. The newly created question will be automatically linked to this question.
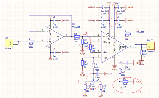
你好,看了下你的电路设计,有如下几点建议:(已经在电路图中标记)
1、你在VCA822前级增加了跟随器来缓冲,那么在进入822之前就不需要阻抗匹配了(跟随器就起到了缓冲以及阻抗匹配的作用)。倒是可以把R3、R17移到跟随器前面,不过R17不能是1k,建议改为50欧姆。跟随器建议用低噪声运放,
2、电源退偶电容,除了0.1uF、2.2uF的四个接到GND以外,还需要一个0.01uF的接到正负电源之间,可以滤去电源噪声二次谐波成分。而且布局的时候尽量使电源线短,且退耦电容靠近芯片电源引脚。
3、你用变阻器来分压进行偏置,建议你在分压后增加一级跟随器再VCA822,进行隔离作用,避免电阻网络对反向输入端造成的影响。
4、不知道你的控制电压时如何得到的,记住一点,务必要使得Vg足够干净,足够稳定,而且阻抗尽量小,否则会使得输出含直流成分。
因为没能够看到你实际制作的电路板,所以只能根据原理图给出个人拙见,希望可以帮到你。
我用DA给0—2V电压,再经过一个电路变成-1—1V的。我先按照你给的提议修改一下。
检查供电是否正常。
如果输出端是个直流信号,而且供电的电流超过芯片供电的极限电流的话,估计你要换片子了。
我知道vca810 是个很脆的片子。特别是控制端一旦超过要求的电压就很容易烧。
仅供参考!
其实,像vca810 vca822这种芯片,并不是说电路设计正确就可以正常工作了,根据个人经验,电路板的布局也是相当重要的一部分,建议你参考vca810的PCB设计技术文档。
附件就是vca810 PCB指导。
我修改后的电路,已经不自激振荡了波形很完美,但是芯片还是很烫,是不是电流反馈型型运放工作是会发烫啊?
你好,
请注意VCA822的供电电压最大为正负6.5V.还有,注意输入信号的大小,按照手册上的来。
在测试的时候有负载么?
建议把那个输出端的1k电阻去掉,然后串联一个几十欧姆电阻在进行测试。
可能是静态电流太大了吧 最小要30mA,你可以试试VCA810,静态电流才10mA,芯片不会发烫,
如果是电流反馈运放问题的话,你可以尝试下改变反馈电阻。
我也不怎么懂,希望可以交流讨论下
现在就觉得阻抗匹配很重要。还有我用10个脚的出不来效果,用的是14个脚的VCA822
请问 ,运放输入端R1,R2电阻是与测试时函数发生器输出负载50欧匹配,输出端串联50欧电阻R5是与示波器表笔负载50欧匹配吗
我的输出波形在振,忽大忽小,但不是自激振荡,请问你遇到过这种情况么,是什么原因啊?在不断抖动