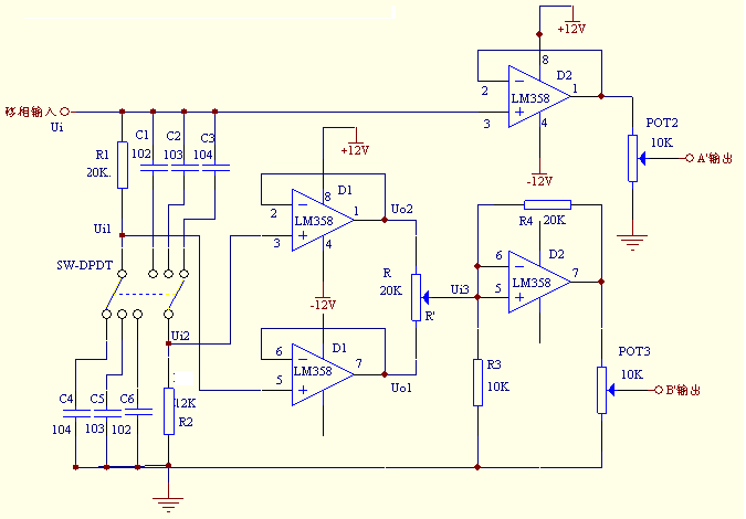
前级是是这个移相电路,只是把运放换成op07.后级是用lm393的单限比较器(加偏置的过零比较器)。
当把两级级联起来,只用一个探头测试后级没有输出。
如果把两级分开测试都正常。
当把另外一个探头加到两级之间时,输出都正常。
开始我以为是探头的负载作用,但是在两级之间加一个1M和10pf并联到底的负载模拟示波器的探头时,情况还是一样。
这是什么原因?
This thread has been locked.
If you have a related question, please click the "Ask a related question" button in the top right corner. The newly created question will be automatically linked to this question.
就是移相网络的输出,比较器的输入。这个电路时我同学焊接到万用板上的,遇到问题我帮忙分析。他说没有原理图。怎么办?
探头相当于50欧负载,你可以加一个实验一下,可能阻抗不匹配吧,你可以上传下后级比较器电路和前级输出波形吗?