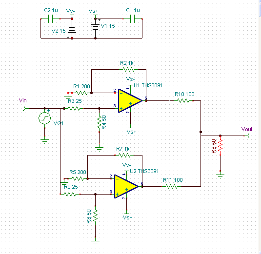
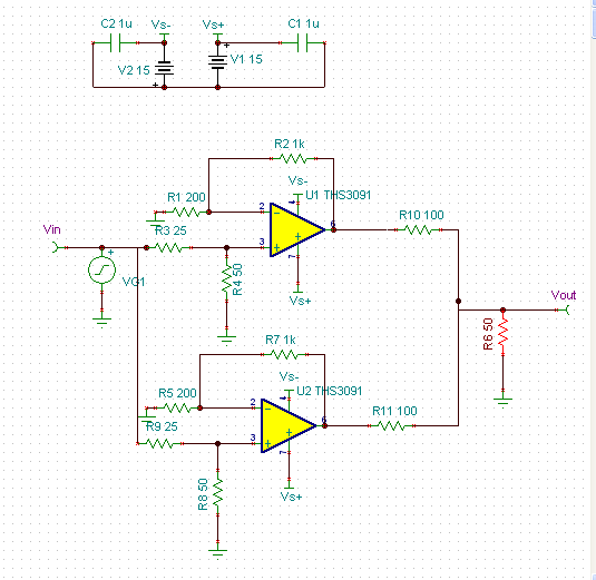
我按照芯片资料里面figure68接的电路 驱动50欧姆的电阻 输出要达到20V的峰峰值 为什么我输入峰峰值4V的正弦信号 波形就被平顶了呢?波形、电路如图!
This thread has been locked.
If you have a related question, please click the "Ask a related question" button in the top right corner. The newly created question will be automatically linked to this question.
你好,
1、按照你的电路仿真,输入正弦信号Vpp=4V时候,输出是正常的。请你查看自己仿真的参数是否正确。
2、这个电路按照你的设计不可能输出Vout(峰峰值)=20V,这种设计方法,理想情况下,上下两路是对称的,个参数都一样。
所以有其中一路的信号输出为:V1=(4V/2)*(25/75)*(1+1000/200)=4V
两路并联后,输出电压为:Vout=V1+V2=2*V1=8V(Vpp)
仿真如下图所示:
3、我之前做过这个电路,也得到了各位老师的帮助,具体请参考如下帖子,希望能够帮到你。
http://www.deyisupport.com/question_answer/analog/amplifiers/f/52/t/11111.aspx
原来是我的仿真图没接地 可我实际用洞洞板焊出来的电路也在峰峰值为6V后出现平顶 电路图和仿真图是一样的! 在实际连接的时候是不是要作更改呀?
其实这种方案并不是最好的,因为实际电路中两路很难保证对称,参数不能保证一致,所以输出结果可想而知。
建议你在输出端增加晶体管进行扩流。