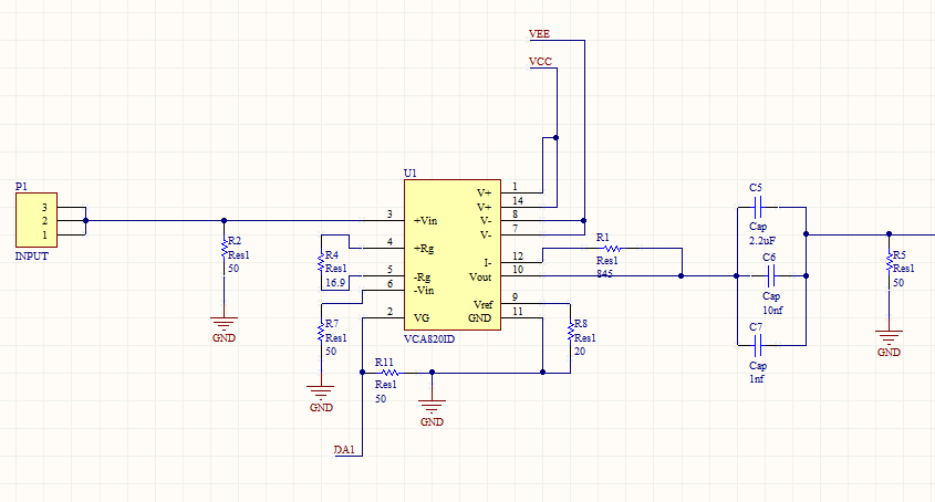
VCA的14脚封装上有两个脚都是V+,两个脚都是V-,请问都要直接接上电源么?我现在用一组电源供电,然后电源引脚检查了很多遍,并没有问题,但是芯片有时候会变得很烫手,请问还有什么原因可能使得温度过高么?求解答啊。。
This thread has been locked.
If you have a related question, please click the "Ask a related question" button in the top right corner. The newly created question will be automatically linked to this question.
您好,
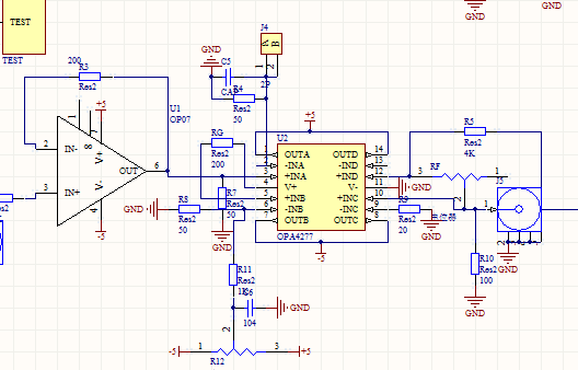
您现在的问题是芯片发烫和自激。
请问发烫是不是在自激时候发生的?还是说正常控制放大使用的时候也会发烫?
如果放大倍数增加会导致自激,请首先查看VCA的产品手册中关于输入输出范围的图形。
您好,
您可以先看一下Figure 11:INPUT/OUTPUT RANGE vs GAIN,通过您的描述,在放大倍数很大的时候最好先确认前后的范围在做后续讨论。