This thread has been locked.

If you have a related question, please click the "Ask a related question" button in the top right corner. The newly created question will be automatically linked to this question.

请教VCA810奇怪的负峰失真

Other Parts Discussed in Thread: VCA810

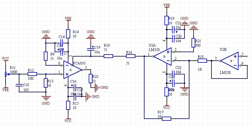
请教各位大神,这是波形是什么样的失真,以前没遇到过这样的失真,这是我将一个20mv左右的正弦信号通过VCA810一级放大后的结果,VCA810的控制电压是-1.8V左右,输出波形的峰峰值1V左右,当控制电压超过-1.8之后,波形的负峰就会失真成这样子。同样的电路我前面做过一块,效果很好,放大能达到40dB左右,这次同样的板子,同样的元件,却遇到了这种问题。请教各位高手,怎么解救!

  • 这样的问题我也遇到过,个人认为出现这样的情况一般是后级的驱动能力不够

    我的解决方案是:增大负载电阻(我当时是在后级增加了一级正向放大)

    你可以试试看

  • 确实是这样,我今天也试过了,本来失真的信号,接了后级,变好了!但是在波形的形态上还是有点失真,波峰处有点变胖。谢谢你!

  • youming wang1 说:

    确实是这样,我今天也试过了,本来失真的信号,接了后级,变好了!但是在波形的形态上还是有点失真,波峰处有点变胖。谢谢你!

    VCA810是这样的,当放大倍数较大时,谐波失真会很严重,你可以看看波形的FFT,应该能观察到很明显的谐波分量。