This thread has been locked.

If you have a related question, please click the "Ask a related question" button in the top right corner. The newly created question will be automatically linked to this question.

VCA810 AGC 关于RSSI Port的一些疑问

Other Parts Discussed in Thread: VCA810, OPA690

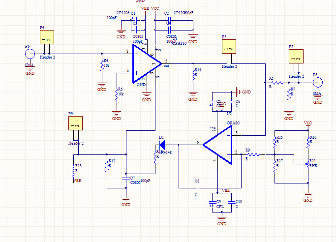
大家好,今天调试VCA810 datasheet中的AGC电路,调了好长时间偶然中才出来结果:示波器1通道接RSSI Port ,示波器2通道接输出,这样的话才能出现结果,现象稳定。。但是把通道1的探头拿掉就没结果了。。。。个人认为是RSSI Port中有电流流不走,聚在VC段使VC的电压为正,使用示波器接上RSSI Port后电流流入示波器,VC段为负,信号放大正常,实现AGC。于是我接了一个1M的电阻在RSSI Port和地之间,但是结果还是不行。。。

不知道datasheet的电路图中RSSI Port的真正作用是什么,上面问题怎样解决,求大神指点。。。。谢谢了!!!