This thread has been locked.

If you have a related question, please click the "Ask a related question" button in the top right corner. The newly created question will be automatically linked to this question.

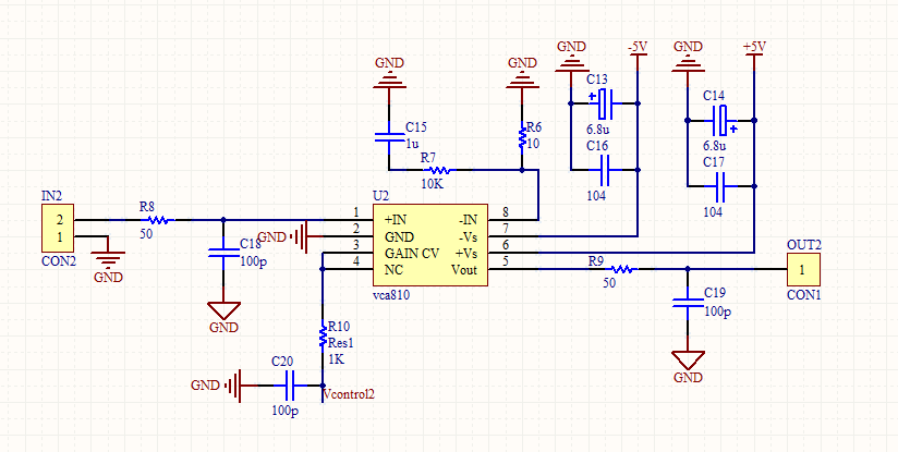
VCA810的自激

Other Parts Discussed in Thread: VCA810

当负电压达到负的1.4V后,出现十几兆的自激。。。。

还有VCA810能放大信号的最大频率大概是多少呢?