请问一下,按照官方手册给出的反向放大原理图,Rg设置为50ohm,Rf为2kohm,理论上放大倍数应该40倍,实际测出来才10倍不到,这是什么原因?/
This thread has been locked.
If you have a related question, please click the "Ask a related question" button in the top right corner. The newly created question will be automatically linked to this question.
输入信号50mV-Vpp正弦波,输入输出阻抗50ohm,运放供电电压正负5V,空载测试
这是一个简单的反向放大电路,根据你给的输入信号,我进行了下仿真是没有问题的,那你实际得到输出为多少? 把电路图和输出波形发上来看下。
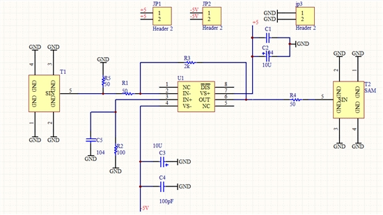
这是画PCB时做的原理图,参数同上。把芯片在PCB上测试后放大倍数达到要求了(估计是布线的原因)。但出现一个新的问题是在45MHz左右出现一个陷波,我们另外一个同学用THS4304做的通用版也出现了这个情况
什么意思 输入输出都并联50欧姆的电阻吗?可是我觉的那样已经是阻抗匹配了
我的也是增益不够,理论上是40v/v,结果只有2v/v,不知道是为什么?
你好,还有今天我重新焊接了一下电路,把之前的电路图稍微修改了一下。理论上放大倍数应该是20v/v,我想如果加上输入端的阻抗匹配的话,应该也要有10v/v的,但是我焊接完调试的时候,发现只放大了7.2倍。我输入的是1k,峰峰值为100mv的信号;输出7.2v的峰峰值,带宽为16M。是不是电路在洞洞板上焊接完就会有一定的衰减,还是我电路图哪里接的不对。
对了,我把OPA847换成OPA657之后结果都差不多,放大倍数和带宽都几乎相同。
还有,我还想问一下,输入输出端,各通过一个50Ohm的电阻接地就算阻抗匹配了吗?为什么是50?是因为电源内阻取50吗?同相和反相的阻抗匹配是不是有点不太一样?如果输入端和输出端都不接50Ohm接地的话电路会不稳定吗?
同相放大的话,就像我之前发的电路图,输入端的阻抗匹配应该遵循什么原则还是什么呀?
回答你的第三个问题,如果输入输出端都不接的话,信号也可以正常的传输。但是如果传输线很长,传输线特性就会体现出来,信号到达末端的时候就会发生信号反射,会影响正常的信号传输。端接与匹配只是为了减小信号的反射的。如果你的传输线特别短,那么端接不是必要的。
1.端接电阻取值等于传输的线缆的特征阻抗。
2.端接电阻应该尽量的靠近放大器的输入脚。靠的越近,匹配的效果越好。
3.前级的输出端也最好加50欧姆的输出电阻来做匹配。如果不加,也可以,但是没有加了之后的效果好。
4.匹配电阻也要考虑电阻功率大小能够满足信号的需求。