This thread has been locked.

If you have a related question, please click the "Ask a related question" button in the top right corner. The newly created question will be automatically linked to this question.

OPA657 用互阻抗放大器出现震荡

Other Parts Discussed in Thread: OPA657, OPA847, LMH6624, OPA656

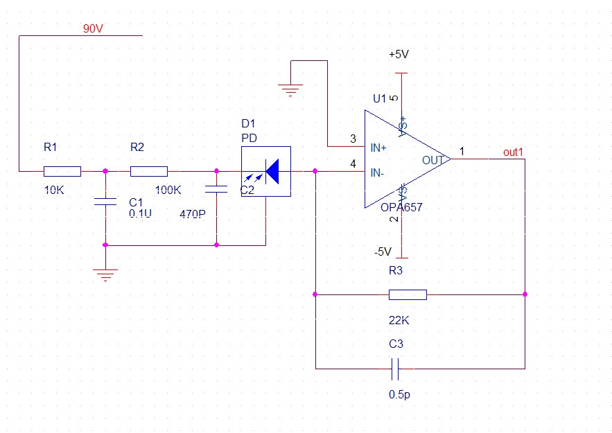
这是我们用TI OPA657做的一个互阻放大器的原理图。

反馈电阻选用100K,当反馈电容0.5pf时,在输入端会出现一个28MHZ左右峰峰值2V的正弦波形。当反馈电容为33p时,出现一个200多MHZ 峰峰值200mv的正弦波。

   后经过分析后,觉得输入电容也许太小(有反向电压时 APD的结电容为1.2PF,加上运放的共模和差模电容时 总共为6.4pf)所以我们尝试在输入点接电容(40pf~300pf)提高反馈系数F在高频时的增益,但结果还是出现上述问题。

  请问如何消除该震荡,能否推荐一个带宽为40MHZ左右的电路。

  • 你好,

    在反馈100K的情况下, 达不到40M的带宽的. 从理论计算出来, 反馈补偿0.11p, 3dB带宽为20M左右.

    所以建议如下:

    1.  如果一定要用100k的反馈的话,可以用OPA847, 同样的条件大约达到35M带宽.

    2.  如果要坚持40M的带宽的话, 可以减小反馈电阻到20K, 用657可以达到44M的-3dB带宽,此时用0.25pF的CF. 谢谢!

  • 你好,感谢你对于带宽的回答。 我现在碰到的是一个自激震荡的问题。经过调整输入电容和反馈电容经过计算和仿真在27M之前我就使环路增益AF 达到了0dB, 所以在27M之右出现的震荡让我很理解。如 输入电容为40pf,反馈电阻为200k,反馈电容为0.2pf.空载时测出有震荡。

  • 你好, 我提到的带宽问题其实和振荡是相关的.

    设计一个让它稳定的电路, 首先必须通过下面的公式计算出对应你的Rf下的CF.

    1/(2πRFCF ) = rtsqure(GBP /(4πRFCD))

    采用这样适当的Cf后才能得到稳定的如下带宽:

    f−3dB =  rtsqure(GBP / 2πRFCD) )Hz

    根据你的应用,如果反馈是200K, 输入电容40p左右, CF应该在0.2pF, 但是这个值很小,很容易会由你的板子layout及电阻的寄生电容来实现.

    所以请把你的反馈电容去掉看看.

    但是请注意,在这样大的RF和CD下是达不到你要的40M的带宽的. 谢谢!

  • 如果原理图和实物一致的话,出现振荡几乎是必然的。

    首先;在运放+-5V电源脚口需要就近接104贴片电容以退耦。电容距离运放脚最长不要超过1cm。

    其次;30M以上放大带宽放大电路中的运放;不建议用简单的积分电路模式。运放本身是有延迟移相的器件,如果不陷波;C3的高通,就会在1、4脚间满足移相180度且增益大于1的状况。因此;高频、射频电路更适合用用低通陷波电路做反馈。

    再次;PCB布线。强烈关注1、3脚走线,杜绝交叉及并排走线现象。

    一旦器件响应速度达到30M以上,PCB走线会越来越成为致命问题。在看到你的PCB前,以上建议仅供参考,修改一下走线及参数;看看是否有改善。

  • 感谢WEN JING的回答。经过测试 我在电源处进行了去耦处理后,震荡就消失了。但是我还是很疑惑,为什么电源这个会造成一个二十几M的震荡呢。 另有一个问题,在低速运放,仪用放大器的使用时,是不是最好也在运放电源引脚处做一下去耦?

  • 这就是寄生参数作用的结果。确如你的体会;精密/高频器件需要在电源脚就地退耦。

  • OPA657这个芯片,做TIA就是很容易起振,原因就是这个芯片有自身的缺陷。

    1、噪声系数大;2、敏感

    同水平的芯片就要稳定的多!当使用200k,100k的跨阻时,电路不起振;当选用略小的电阻(比如10k以下)起振,振荡频率随电阻变化,加补偿电容有时不起作用,振荡频率跟补偿电容走,如果此时震荡点在带外且衰减不够还是会起振,起振范围30M~450M,高频到2G范围不起振。

    而且当断开全部连接,振荡信号会通过各种路径串进后级,即使断开电源连接也会通过PCB表面串进,在后级形成震荡放大。如果换成LMH6624以及OPA847就不会出现上述问题。

    相信TI生产那么多芯片,每款都有这样那样的缺陷,我们可以在“大海”里试图的找到合适器件,不可能找到完全理想器件。这也是个进步吧!

  • OPA657这个芯片,做TIA就是很容易起振,原因就是这个芯片有自身的缺陷。

    1、噪声系数大;2、敏感

    同水平的芯片就要稳定的多!当使用200k,100k的跨阻时,电路不起振;当选用略小的电阻(比如10k以下)起振,振荡频率随电阻变化,加补偿电容有时不起作用,振荡频率跟补偿电容走,如果此时震荡点在带外且衰减不够还是会起振,起振范围30M~450M,高频到2G范围不起振。

    而且当断开全部连接,振荡信号会通过各种路径串进后级,即使断开电源连接也会通过PCB表面串进,在后级形成震荡放大。如果换成LMH6624以及OPA847就不会出现上述问题。

    相信TI生产那么多芯片,每款都有这样那样的缺陷,我们可以在“大海”里试图的找到合适器件,不可能找到完全理想器件。这也是个进步吧!

  • opa657和656是一种芯片,不同的是656是单位增益稳定的芯片,opa657需要增益达到10以上才能稳定,所以你换33p的出现200多M的震荡,因为换了33p之后,在高频区域增益达不到10了,0.5p震荡应该是电源没有退藕。

  • 电阻小震荡,可能的原因就是补偿电容增大,而前面二极管和运放的总电容过小,导致增益达不到657的稳定条件,所以震荡。其实657的好处的带宽大1.5G,而和他相同的单位稳定增益的放大器opa656带宽只有230M

  • 想问下这个理论电阻和电容怎么计算的,怎么取值。为什么跨阻放大器有增益(DB),但是反馈电阻难道不是增益吗?这两者与带宽之间的关系都是些什么呢